12V延時關閉電路圖(一)
當我們關閉電燈開關時希望電燈能延時一會兒再熄滅,以方便我們行走、關門等。本電路即可滿足這一要求,當關閉電燈開關后電燈亮度減半,延時電路開始工作,經數十秒鐘后電燈熄滅。
需要注意的是本電路只適用于白熾燈,電路圖如下:

原理簡介
當電燈開關SW閉合時,白熾燈正常點亮。SW斷開后,延時熄燈電路開始工作,二極管D21N4007和可控硅T5BT169D接入電路代替了開關的位置。由于二極管D2半波整流的作用,白熾燈在半波脈動直流下工作,亮度減半。
此時電阻R1開始對電容C1充電,C1上的電壓緩慢上升,當上升到一定值時(約25.4V,含三極管兩個PN結),穩壓二極管D1導通,三極管T39014得到偏置電流飽和導通,旁路了可控硅的觸發電流,可控硅截止,白熾燈熄滅,完成延時熄燈過程。
接于可控硅控制極的電阻R5不能太小,以能觸發可控硅即可,否則可控硅T5觸發太早C1上將充不到足夠電壓。電阻R1和電容C1決定延時時間的長短,可根據實際應用取值。
如果電燈開關盒空間足夠,可以將本電路安裝在開關盒內,既美觀又實用。
12V延時關閉電路圖(二)
無功耗延時熄滅觸摸開關,平時不耗電,只有開關時才消耗一些電能。電路如圖所示:

在沒有觸摸M時,220V市電雖然通過R1加到單向晶閘管VS1和VS2上,但由于沒有觸發信號,VS1和VS2均不導通,電路不工作。當用手觸摸M時,就有微小電流通過C1、R3和人體,C1得到一定的電壓使氖管V點亮并觸發VS2使其導通。
這時,經R1向C2充電,C2的電壓達到12V時,穩壓管VD導通,VS1也被觸發而導通,C2上的電荷通過自鎖繼電器K而釋放,K的觸點KH接接通,燈EL點亮。此后,C2上的電壓逐漸降為零,VS1截止,燈EL熄滅。第二次操作時只要再次觸摸M即可。
制作時,R1用3W的炭膜電阻。VD用1W/12V的穩壓管。氖管V用啟輝電壓60V的。觸摸片M用直徑25mm的壓電片敲去陶瓷代替。其他元器件參照圖示取值。
元器件焊接無誤后接上市電,觸摸M,氖管V應能發光,同時繼電器應吸合。如氖管不亮,可能是氖管損壞或火線與地線接反了,如V亮,但繼電器不動作,可能是晶閘管或繼電器損壞。
正常工作后,找一只大小合適的塑料外殼將線路板固定在殼內并引出導線。同時在外殼的面板上將觸摸片M用萬能膠粘上。為了使電路工作可靠,電阻R3直接焊在觸摸片上并在電阻上套一只熱縮管,再用軟導線焊到線路板上,這樣觸摸開關就做成了。實測開關時間不大于0.5S。
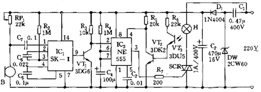
12V延時關閉電路圖(三)
聲控電路開關由聲控電路、單穩延時電路和可控硅驅動電路組成。

電容降壓整流電路為聲控開關電路提供VDD=6V直流電壓。IC1采用專門的聲控集成電路SK-Ⅰ,該集成電路內含雙穩態觸發器和三極放大器。
平時,IC1的輸出端9腳呈低電平;而當拾音器B收到擊掌聲等音響信號時,IC1內的雙穩態翻轉,9腳轉呈高電平,VT1飽和導通,由于IC2(555)的2腳觸發電平小于1/3VDD,則555置位,3腳呈高電平,SCR觸發導通,燈亮。
555和R4、C4等組成單穩定時電路,定時時間即單穩態的暫穩時間TD=1.1R4C4,圖示參數約為2分鐘。以上是入夜或無光照時,IC2才會翻轉,因為555的復位端4腳受控于VT2的導通或截止。
白天因有光照,光敏三極管3DU5呈低阻,VT2飽和導通,555的4腳呈低電平(小于0.7V),555處于強制復位狀態,IC2對外來觸發信號無反應;天黑后,3DU5呈高阻,VT2截止,555的4腳為高電位,處于待觸發狀態。
若要加長燈亮的時間,可通過加大R4C4的充電時間常數來實現。
12V延時關閉電路圖(四)
12V簡單延時電路圖

12V延時關閉電路圖(五)
圖中為觸摸延時開關實驗電路。它由整流二極管VD1~VD4組成全波橋式整流電路,作為集成電路工作電源,四2輸入端與非門4011、單向晶閘管VS1等組成觸摸開關電路。
全波橋式整流電路輸出高達200V脈動直流電,經過電阻器R1、R2分壓,并通過電容器C1濾波,輸出約13V的直流電,作為IC工作電源。在照明燈EL亮時,4011穩態工作總電流不到20μA,燈熄滅時401l電流(用50μA量程)幾乎無法測出,足見CMOS集成電路的低功耗。
此外,在照明燈EL點亮時,R2分壓降至2V,4011仍能工作,這就是選用CMOS數字集成電路的原因。

當用手觸摸金屬片A端時,通過降壓電阻器R3、R4將感應交流電信號加在IC—1輸入端,在交流電正半周時,IC-1的l、2腳為高電平,其輸出端下跌為低電平,與之相連IC-2輸出端4腳上升為高電平,通過開關二極管VD5向定時電容器C2充電,使得IC-3輸入端上升到高電平,其輸出端10腳為低電平,IC-4輸出端11腳為高電平,通過電阻器R7加在單向晶閘管控制電極G上,觸發VS1導通,負載照明燈EL點亮。
當C2充電電荷通過定時電阻器R6逐漸放電,使電壓下降到低于CMOS門開啟電壓時,IC-3輸出端上升為高電平,IC-4輸出端為低電平,單向晶閘管阻斷,EL熄滅。當R6為1MΩ、C2為10μF時,觸摸開關控制延時約17s,C2換成22μF時,延時增加一倍,C2為47μF延時已綽綽有余。
在觸摸開關電路中,R5為下拉電阻器,盡管其電阻值為1MΩ,但與非門IC-1輸入端為低電平,說明CMOS數字集成電路輸入阻抗非常高。四2輸入端與非門4011剩余的輸入端不能懸空,采用并接方式,當作非門使用。IC也可選用四2輸入端或非門4001。
〈烜芯微/XXW〉專業制造二極管,三極管,MOS管,橋堆等,20年,工廠直銷省20%,上萬家電路電器生產企業選用,專業的工程師幫您穩定好每一批產品,如果您有遇到什么需要幫助解決的,可以直接聯系下方的聯系號碼或加QQ/微信,由我們的銷售經理給您精準的報價以及產品介紹
聯系號碼:18923864027(同微信)
QQ:709211280

