本例介紹的多路斷線防盜報警器電路,能同時對多個地點進行防盜控制監測,一旦某處的警戒線被盜賊碰斷,則報警器會立即發出報警聲,同時通過發光二極管指示出發生盜情的地點。
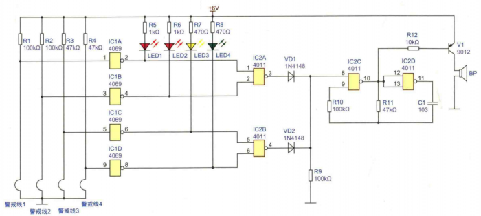
電路原理圖見下圖所示。


本電路主要由檢測電路、LED指示電路、觸發控制電路、音頻振蕩器和音頻放大器組成。其中監測部分由警戒線1~警戒線4、電阻R1~R4和非門IC1A~IC1D組成,LED指示電路由R5~R8和發光二極管LED1~LED4組成,觸發控制電路由與非門IC2A、IC2B和二極管VD1、VD2、R9等組成,音頻振蕩器由IC2C、IC2D和R10、R11、C1等組成,音頻放大由V1、R12、BP組成。
在平時警戒線1~警戒線4完好時,IC1A~IC1D的輸入端均為低電平,輸出端為高電平,LED1~LED4均不發光,IC2A、IC2B輸出均為低電平,故VD1、VD2截止,音頻振蕩器不起振,揚聲器BP不發聲。
當某一個警戒線被盜賊碰斷時,與其連接的非門輸入端將變為高電平,輸出端變為低電平,該路的發光二極管點亮,可用于指示發生盜情的地點。與該發光二極管相連接的與非門輸出高電平,音頻振蕩器起振工作,其輸出的音頻信號經過V1放大后,驅動揚聲器BP發出報警聲。
烜芯微專業制造二極管,三極管,MOS管,橋堆等20年,工廠直銷省20%,4000家電路電器生產企業選用,專業的工程師幫您穩定好每一批產品,如果您有遇到什么需要幫助解決的,可以點擊右邊的工程師,或者點擊銷售經理給您精準的報價以及產品介紹
烜芯微專業制造二極管,三極管,MOS管,橋堆等20年,工廠直銷省20%,4000家電路電器生產企業選用,專業的工程師幫您穩定好每一批產品,如果您有遇到什么需要幫助解決的,可以點擊右邊的工程師,或者點擊銷售經理給您精準的報價以及產品介紹

