直流電機簡介
直流電機(direct current machine)是指能將直流電能轉換成機械能(直流電動機)或將機械能轉換成直流電能(直流發電機)的旋轉電機。它是能實現直流電能和機械能互相轉換的電機。當它作電動機運行時是直流電動機,將電能轉換為機械能;作發電機運行時是直流發電機,將機械能轉換為電能。
直流電機的工作原理
直流電機里邊固定有環狀永磁體,電流通過轉子上的線圈產生安培力,當轉子上的線圈與磁場平行時,再繼續轉受到的磁場方向將改變,因此此時轉子末端的電刷跟轉換片交替接觸,從而線圈上的電流方向也改變,產生的洛倫茲力方向不變,所以電機能保持一個方向轉動。
直流發電機的工作原理就是把電樞線圈中感應的交變電動勢,靠換向器配合電刷的換向作用,使之從電刷端引出時變為直流電動勢的原理。感應電動勢的方向按右手定則確定(磁感線指向手心,大拇指指向導體運動方向,其他四指的指向就是導體中感應電動勢的方向)。
導體受力的方向用左手定則確定。這一對電磁力形成了作用于電樞一個力矩,這個力矩在旋轉電機里稱為電磁轉矩,轉矩的方向是逆時針方向,企圖使電樞逆時針方向轉動。如果此電磁轉矩能夠克服電樞上的阻轉矩(例如由摩擦引起的阻轉矩以及其它負載轉矩),電樞就能按逆時針方向旋轉起來。

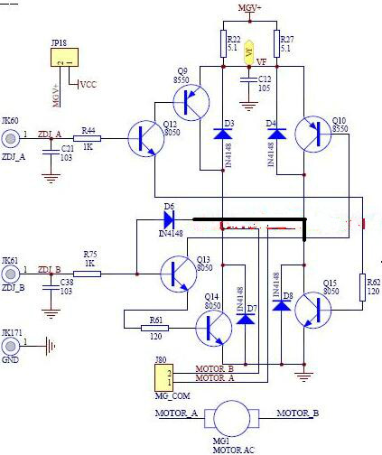
直流電機驅動原理圖

直流電機驅動電路圖與設計思路分析
下面將為您詳細介紹直流電機驅動設計需要注意的事項,低壓驅動電路的簡易柵極驅動、邊沿延時驅動電路圖解及其設計思路。

以上是直流電機驅動電路圖,下面為您詳細介紹直流電機驅動設計需要注意的事項,低壓驅動電路的簡易柵極驅動、邊沿延時驅動電路圖解及其設計思路。
一、 直流電機驅動電路的設計目標
在直流電機驅動電路的設計中,主要考慮一下幾點:
1. 功能:電機是單向還是雙向轉動?需不需要調速?對于單向的電機驅動,只要用一個大功率三極管或場效應管或繼電器直接帶動電機即可,當電機需要雙向轉動時,可以使用由4個功率元件組成的H橋電路或者使用一個雙刀雙擲的繼電器。如果不需要調速,只要使用繼電器即可;但如果需要調速,可以使用三極管,場效應管等開關元件實現PWM(脈沖寬度調制)調速。
2. 性能:對于PWM調速的電機驅動電路,主要有以下性能指標。
1)輸出電流和電壓范圍,它決定著電路能驅動多大功率的電機。
2)效率,高的效率不僅意味著節省電源,也會減少驅動電路的發熱。要提高電路的效率,可以從保證功率器件的開關工作狀態和防止共態導通(H橋或推挽電路可能出現的一個問題,即兩個功率器件同時導通使電源短路)入手。
3)對控制輸入端的影響。功率電路對其輸入端應有良好的信號隔離,防止有高電壓大電流進入主控電路,這可以用高的輸入阻抗或者光電耦合器實現隔離。
4)對電源的影響。共態導通可以引起電源電壓的瞬間下降造成高頻電源污染;大的電流可能導致地線電位浮動。
5)可靠性。電機驅動電路應該盡可能做到,無論加上何種控制信號,何種無源負載,電路都是安全的。
1.輸入與電平轉換部分:
輸入信號線由DATA引入,1腳是地線,其余是信號線。注意1腳對地連接了一個2K歐的電阻。當驅動板與單片機分別供電時,這個電阻可以提供信號電流回流的通路。當驅動板與單片機共用一組電源時,這個電阻可以防止大電流沿著連線流入單片機主板的地線造成干擾。或者說,相當于把驅動板的地線與單片機的地線隔開,實現“一點接地”。
高速運放KF347(也可以用TL084)的作用是比較器,把輸入邏輯信號同來自指示燈和一個二極管的2.7V基準電壓比較,轉換成接近功率電源電壓幅度的方波信號。KF347的輸入電壓范圍不能接近負電源電壓,否則會出錯。因此在運放輸入端增加了防止電壓范圍溢出的二極管。輸入端的兩個電阻一個用來限流,一個用來在輸入懸空時把輸入端拉到低電平。
不能用LM339或其他任何開路輸出的比較器代替運放,因為開路輸出的高電平狀態輸出阻抗在1千歐以上,壓降較大,后面一級的三極管將無法截止。
2.柵極驅動部分:
后面三極管和電阻,穩壓管組成的電路進一步放大信號,驅動場效應管的柵極并利用場效應管本身的柵極電容(大約1000pF)進行延時,防止H橋上下兩臂的場效應管同時導通(“共態導通”)造成電源短路。
當運放輸出端為低電平(約為1V至2V,不能完全達到零)時,下面的三極管截止,場效應管導通。上面的三極管導通,場效應管截止,輸出為高電平。當運放輸出端為高電平(約為VCC-(1V至2V),不能完全達到VCC)時,下面的三極管導通,場效應管截止。上面的三極管截止,場效應管導通,輸出為低電平。
上面的分析是靜態的,下面討論開關轉換的動態過程:三極管導通電阻遠小于2千歐,因此三極管由截止轉換到導通時場效應管柵極電容上的電荷可以迅速釋放,場效應管迅速截止。但是三極管由導通轉換到截止時場效應管柵極通過2千歐電阻充電卻需要一定的時間。相應的,場效應管由導通轉換到截止的速度要比由截止轉換到導通的速度快。假如兩個三極管的開關動作是同時發生的,這個電路可以讓上下兩臂的場效應管先斷后通,消除共態導通現象。
實際上,運放輸出電壓變化需要一定的時間,這段時間內運放輸出電壓處于正負電源電壓之間的中間值。這時兩個三極管同時導通,場效應管就同時截止了。所以實際的電路比這種理想情況還要安全一些。
場效應管柵極的12V穩壓二極管用于防止場效應管柵極過壓擊穿。一般的場效應管柵極的耐壓是18V或20V,直接加上24V電壓將會擊穿,因此這個穩壓二極管不能用普通的二極管代替,但是可以用2千歐的電阻代替,同樣能得到12V的分壓。
3.場效應管輸出部分:
大功率場效應管內部在源極和漏極之間反向并聯有二極管,接成H橋使用時,相當于輸出端已經并聯了消除電壓尖峰用的四個二極管,因此這里就沒有外接二極管。輸出端并聯一個小電容(out1和out2之間)對降低電機產生的尖峰電壓有一定的好處,但是在使用PWM時有產生尖峰電流的副作用,因此容量不宜過大。在使用小功率電機時這個電容可以略去。如果加這個電容的話,一定要用高耐壓的,普通的瓷片電容可能會出現擊穿短路的故障。
輸出端并聯的由電阻和發光二極管,電容組成的電路指示電機的轉動方向.
4.性能指標:
電源電壓15~30 V,最大持續輸出電流5A/每個電機,短時間(10秒)可以達到10A,PWM頻率最高可以用到30KHz(一般用1到10KHz)。電路板包含4個邏輯上獨立的,輸出端兩兩接成H橋的功率放大單元,可以直接用單片機控制。實現電機的雙向轉動和調速。
5.布線:
大電流線路要盡量的短粗,并且盡量避免經過過孔,一定要經過過孔的話要把過孔做大一些(>1mm)并且在焊盤上做一圈小的過孔,在焊接時用焊錫填滿,否則可能會燒斷。另外,如果使用了穩壓管,場效應管源極對電源和地的導線要盡可能的短粗,否則在大電流時,這段導線上的壓降可能會經過正偏的穩壓管和導通的三極管將其燒毀。在一開始的設計中,NMOS管的源極于地之間曾經接入一個0.15歐的電阻用來檢測電流,這個電阻就成了不斷燒毀板子的罪魁禍首。當然如果把穩壓管換成電阻就不存在這個問題了。
二、 低壓驅動電路的簡易柵極驅動
一般功率場效應管的最高柵源電壓為20V左右,所以在24V應用中要保證柵源電壓不能超過20V,增加了電路的復雜程度。但在12V或更低電壓的應用中,電路就可以大大簡化。

上圖就是一個12V驅動橋的一邊,上面電路的三極管部分被兩個二極管和兩個電阻代替。(注意,跟上圖邏輯是反的)由于場效應管柵極電容的存在,通過R3,R4向柵極電容充電使場效應管延緩導通;而通過二極管直接將柵極電容放電使場效應管立即截止,從而避免了共態導通。
這個電路要求在IN端輸入的是邊緣陡峭的方波脈沖,因此控制信號從單片機或者其他開路輸出的設備接入后,要經過施密特觸發器(比如555)或者推挽輸出的高速比較器才能接到IN端。如果輸入邊緣過緩,二極管延時電路也就失去了作用。
R3,R4的選取與IN信號邊沿升降速度有關,信號邊緣越陡峭,R3,R4可以選的越小,開關速度也就可以做的越快。Robocon比賽使用的升壓電路(原理相似)中,IN前用的是555。
三、 邊沿延時驅動電路
在前級邏輯電路里,有意地對控制PMOS的下降沿和控制NMOS的上升沿進行延時,再整形成方波,也可以避免場效應管的共態導通。另外,這樣做可以使后級的柵極驅動電路簡化,可以是低阻推挽驅動柵極,不必考慮柵極電容,可以較好的適應不同的場效應管。2003年Robocon比賽采用的就是這種驅動電路。下圖是兩種邊沿的延時電路:

下圖是對應的NMOS,PMOS柵極驅動電路:

這個柵極驅動電路由兩級三極管組成:前級提供驅動場效應管柵極所需的正確電壓,后級是一級射極跟隨器,降低輸出阻抗,消除柵極電容的影響。為了保證不共態導通,輸入的邊沿要比較陡,上述先延時再整形的電路就可以做到。
四、 其它驅動電路
繼電器+半導體功率器件的想法:
繼電器有著電流大,工作穩定的優點,可以大大簡化驅動電路的設計。在需要實現調速的電機驅動電路中,也可以充分利用繼電器。有一個方案就是利用繼電器來控制電流方向來改變電機轉向,而用單個的特大電流場效應管(比如IRF3205,一般只有N型特大電流的管子)來實現PWM調速,如下右圖所示。這樣是實現特別大電流驅動的一個方法。換向的繼電器要使用雙刀雙擲型的,接線如下左圖,線圈接線如下中圖:

直流電機的組成結構
(1)主磁極
主磁極的作用是產生氣隙磁場。主磁極由主磁極鐵心和勵磁繞組兩部分組成。
(2)換向極
換向極的作用是改善換向,減小電機運行時電刷與換向器之間可能產生的換向火花,一般裝在兩個相鄰主磁極之間,由換向極鐵心和換向極繞組組成。
(3)機座
電機定子的外殼稱為機座。機座的作用有兩個:
一是用來固定主磁極、換向極和端蓋,并起整個電機的支撐和固定作用;
二是機座本身也是磁路的一部分,借以構成磁極之間磁的通路,磁通通過的部分稱為磁軛。為保證機座具有足夠的機械強度和良好的導磁性能,一般為鑄鋼件或由鋼板焊接而成。
(4)電刷裝置
電刷裝置是用來引入或引出直流電壓和直流電流的。電刷裝置由電刷、刷握、刷桿和刷桿座等組成。
(五)電樞鐵心
電樞鐵心是主磁路的主要部分,同時用以嵌放電樞繞組。
(六)電樞繞組
電樞繞組的作用是產生電磁轉矩和感應電動勢,是直流電機進行能量變換的關鍵部件,所以叫電樞。
(七)換向器
在直流電動機中,換向器配以電刷,能將外加直流電源轉換為電樞線圈中的交變電流,使電磁轉矩的方向恒定不變;
(八)轉軸
轉軸起轉子旋轉的支撐作用,需有一定的機械強度和剛度,一般用圓鋼加工而成。
烜芯微專業制造二極管,三極管,MOS管,橋堆20年,工廠直銷省20%,1500家電路電器生產企業選用,專業的工程師幫您穩定好每一批產品,如果您有遇到什么需要幫助解決的,可以點擊右邊的工程師,或者點擊銷售經理給您精準的報價以及產品介紹
烜芯微專業制造二極管,三極管,MOS管,橋堆20年,工廠直銷省20%,1500家電路電器生產企業選用,專業的工程師幫您穩定好每一批產品,如果您有遇到什么需要幫助解決的,可以點擊右邊的工程師,或者點擊銷售經理給您精準的報價以及產品介紹

